IF=9.6 | Umibio去外泌体胎牛血清助力客户系统性红斑狼疮研究!

近期,来自复旦大学附属华山医院的邹和建教授和杨雪教授团队在Biomaterials Research杂志发表了题为“Mesenchymal Stem Cell-Derived Exosomes Inhibit Stim1-Orai1 Signaling and Calcium Overload-Induced Mitochondrial Damage of Follicular Helper T Cells in Lupus”的科研论文,IF=9.6。

研究背景:
系统性红斑狼疮(Systemic lupus erythematosus,SLE)是一种以多器官损伤、异常T细胞活化和过量自身抗体产生的慢性自身免疫性疾病。滤泡辅助性T细胞(Tfh)是重要的CD4+ T细胞亚群,其特征是高表达CXCR5、PD-1、IL-21和BCL6,在系统性红斑狼疮中起关键作用,它可以促进B细胞分泌自身抗体。SLE存在显著的Tfh / Tfr失衡,即Tfh增多、Tfr 减少,且该失衡会形成恶性循环,加重自身免疫反应,是SLE进展的重要驱动因素。已有研究表明,MSC-Exos在神经系统、胃肠道、呼吸系统疾病及多种自身免疫病中具有系统性抗炎效果。在狼疮相关研究中也有证实MSC-Exos能增强巨噬细胞的胞吞作用、诱导Treg细胞生成以缓解病情,但现有研究多聚焦于MSC-Exos对巨噬细胞、Th17、Treg 等细胞的调控,对于SLE病理进程中起关键驱动作用的Tfh细胞,MSC-Exos 是否能对其产生靶向调控、具体作用机制如何,尚未有明确答案。针对Tfh/Tfr失衡的干预手段普遍缺乏细胞类型特异性,且难以同时实现纠正Tfh过度活化与增强Tfr功能的双重目标,本研究系统探究了MSC-Exos对SLE中Tfh的调控作用及其分子机制。

研究成果及意义:
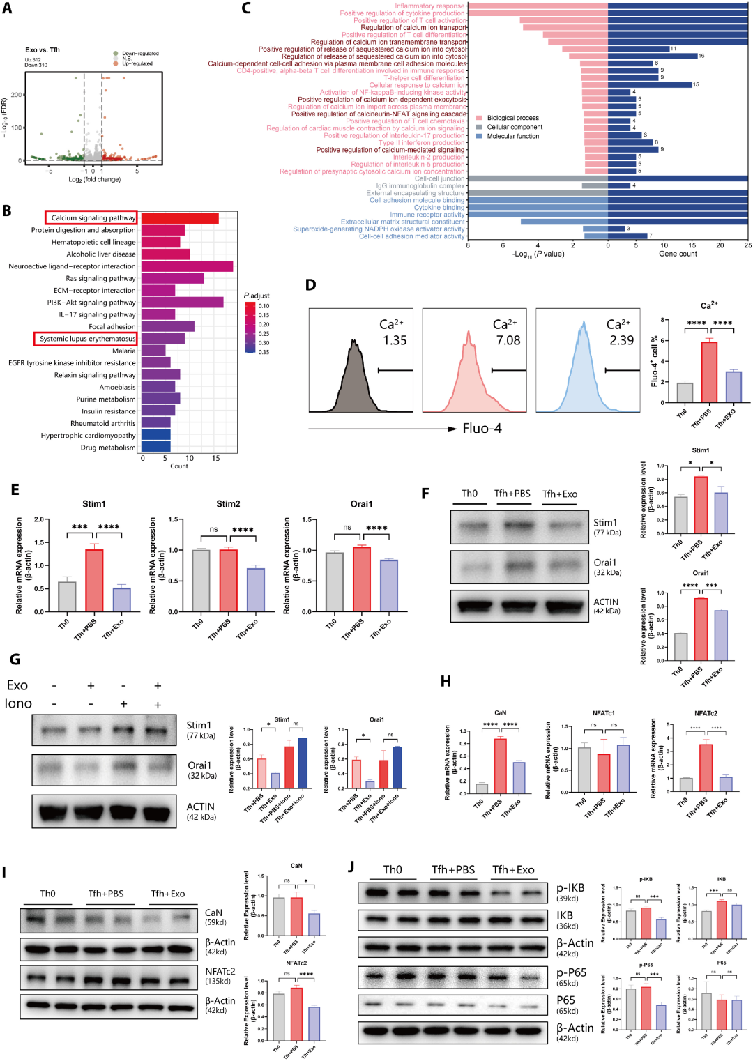
在本研究中,作者首先对6周龄的雌性Balb/C小鼠进行了为期10周的IMQ诱导,结果显示,与WT对照组相比,IMQ-SLE小鼠表现出脾脏明显肿大,脾脏中CXCR5+PD-1+细胞的比例显著增加,Tfh与Tfr呈反比关系。同时,作者比较了SLE患者与健康对照组的外周血样本,结果与小鼠的研究结果一致。这些结果表明在IMQ诱导的SLE小鼠模型和SLE患者中,Tfh数量显著增加,而Tfr数量减少,Tfh/Tfr失衡是SLE的重要病理特征。接着作者通过超速离心法从人脂肪来源MSCs培养上清中提取出外泌体,并进行了体内外实验。体外实验结果显示IMQ-SLE小鼠的成熟Tfh细胞和不同浓度MSC-Exos共培养后,中浓度(1.6 × 108 particles/ml)的MSC-Exos显著降低Tfh的IL-21、BCL6和CXCR5表达,且对SLE患者外周血Tfh也有类似抑制效果;在Tfh诱导体系中,MSC-Exos可减少CXCR5+PD-1+细胞比例和IL-21、BCL6表达。体内实验结果显示静脉注射MSC-Exos可减少IMQ-SLE小鼠的脾肿大和肾损伤,降低血清中自身抗体水平,提升补体C3水平;同时脾脏中Tfh的IL-21表达及CXCR5+BCL6+细胞比例显著下降。这些发现表明MSC-Exos通过抑制Tfh对IMQ-SLE小鼠发挥治疗作用。为了进一步阐明MSC-Exos调节Tfh的具体机制,作者对MSC-Exos处理的Tfh细胞进行了RNA测序。GO和KEGG分析显示,Tfh存在异常激活的钙信号通路,而MSC-Exos通过下调钙信号关键分子Stim1和Orai1的表达,抑制胞外钙内流,恢复Tfh 胞质钙稳态,进一步抑制CaN-NFAT及NF-κB通路的激活,从而减少Tfh关键功能分子(IL-21、BCL6)的表达。细胞内钙稳态对于线粒体质量控制至关重要,为了进一步研究了MSC-Exos对线粒体钙调节的影响,作者评估了Tfh中的ROS水平并检测了MCU 蛋白表达水平,结果显示Tfh中线粒体钙离子浓度升高,导致线粒体损伤,MSC-Exos 通过下调 MCU 表达,减轻线粒体钙超载,从而保护线粒体功能。为了验证MSC-Exos是否在抑制Tfh的同时促进Tfr扩张和功能,作者将CD4+CXCR5+细胞与MSC-Exos共培养,并评估MSC-Exos对体外Tfr分化的影响。结果显示MSC-Exos不仅能抑制Tfh,还能促进Tfr的分化和功能(增加Foxp3和IL-10表达),这种双向调节作用有助于恢复免疫稳态。

综上所述,作者认为MSC-Exos通过抑制Stim1–Orai1–NFAT/NF-κB通路和线粒体MCU介导的钙超载来调节细胞内钙稳态和缓解线粒体钙超载损伤,从而有效抑制SLE中Tfh的活化与功能。同时,MSC-Exos双向调节Tfh/Tfr平衡,最终缓解SLE的自身免疫病理损伤。这项研究首次阐明了MSC-Exos靶向Tfh的分子机制,揭示了钙稳态在Tfh调控中的核心作用,证实了MSC-Exos的双向免疫调节特性,为SLE的无细胞靶向治疗提供了新的策略。

该研究中使用本公司的去外泌体胎牛血清(货号:UR50202)培养脂肪间充质干细胞,然后通过超速离心法提取外泌体,使脂肪间充质干细胞来源的外泌体不会受到血清中其他成分的干扰,从而更准确地评估脂肪间充质干细胞来源的外泌体对细胞功能的影响。结果符合各检测指标要求,满足了客户下游实验需求。



参考文献:Mesenchymal Stem Cell-Derived Exosomes Inhibit Stim1-Orai1 Signaling and Calcium Overload-Induced Mitochondrial Damage of Follicular Helper T Cells in Lupus. Biomaterials Research. 2025 Sep 22;29:0255.
相关产品:UR50202
获取全文请扫描下方二维码:



扫码关注更多